新版国家标准GB/T28181-2022《公共安全视频监控联网系统信息传输、交换、控制技术要求》已于2022年12月30日发布,下个月初(2023年7月1日)就将正式实施了。
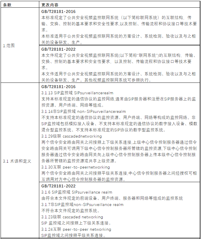
国家标准GB/T28181-2022《公共安全视频监控联网系统信息传输、交换、控制技术要求》规定了公共安全视频监控联网系统(以下简称“联网系统”)的互联结构,传输、交换、控制的基本要求和安全性要求,以及控制、传输流程和协议接口等技术要求。适用于公共安全视频监控联网系统的方案设计、系统检测、验收以及与之相关的设备研发、生产。其他视频监控联网系统可参照执行。
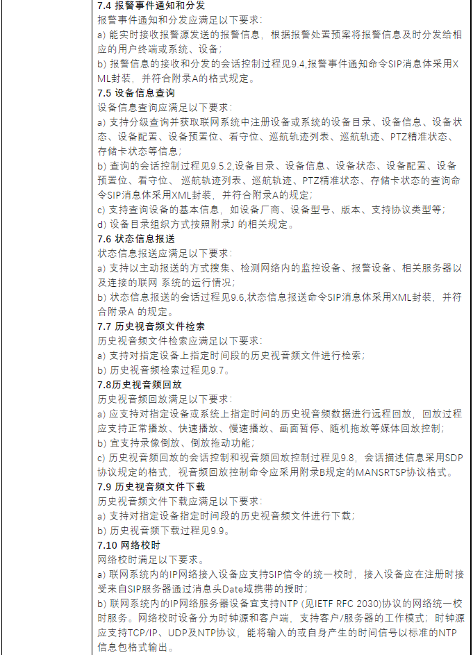
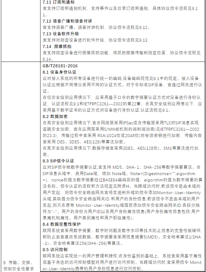
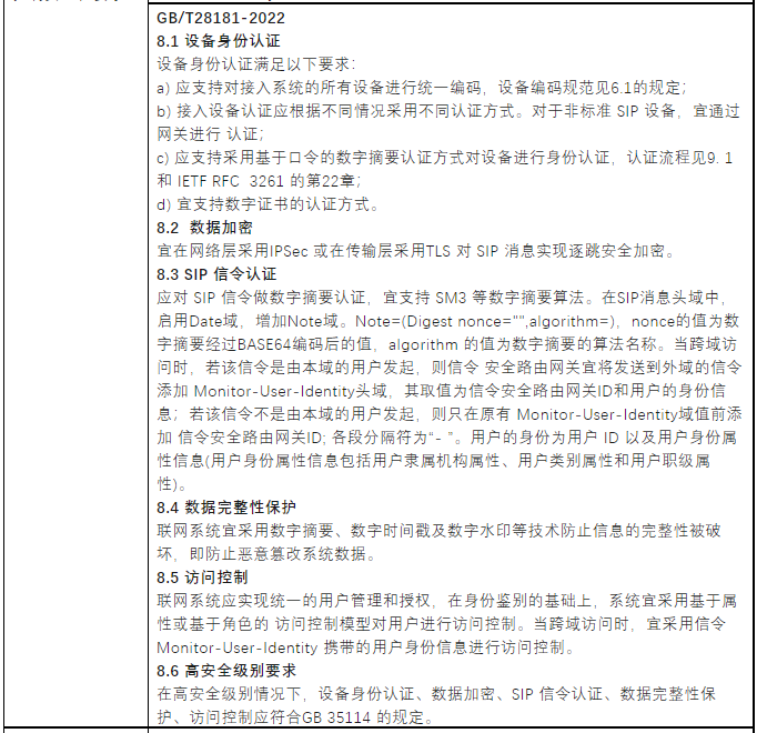
新版国家标准GB/T28181-2022《公共安全视频监控联网系统信息传输、交换、控制技术要求》代替了GB/T28181—2016《公共安全视频监控联网系统信息传输、交换、控制技术要求》,与GB/T28181—2016相比,除结构调整和编辑性改动外,相关主要技术有一些变化。例如更改了标准范围,删除了“联网系统信息”“数字接入”“模拟接入”“模数混合型监控系统”“数字型监控系统”“监控点”“监控中心”的术语和定义,更改了“SIP监控域”“非SIP监控域”“级联”“互联”的术语和定义,更改了“SIP监控域互联结构示意图”,更改了“联网系统通信协议结构图”,媒体流通道增加了H.265、G.722.1、AAC等等。
本篇内容根据GB/T28181-2022《公共安全视频监控联网系统信息传输、交换、控制技术要求》【前言】部分列举的修订部分进行整理,分为【删除修订内容】、【增加修订内容】、【更改修订内容】三部分进行展示(文中涉及“命令”、“参数”等内容,不做详细列举,具体请参见标准原文),方便行业同仁快速浏览、学习。
第一部分:删除修订部分

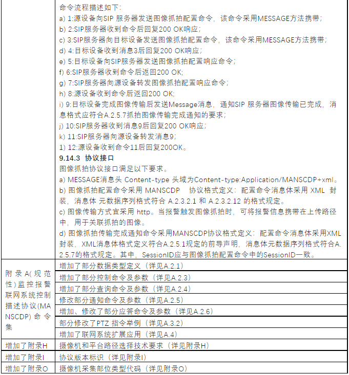
第二部分:增加修订部分







第三部分:更改修订部分










